关于工程建设项目招投标失信行为“黑名单”的通报
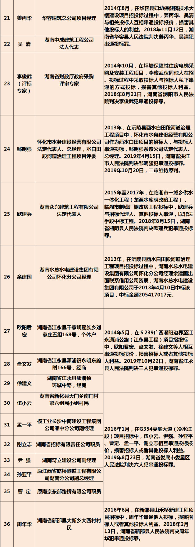
根据省委省政府部署,今年省公共资源交易管理委员会和省纪委监委组织开展工程建设项目招投标突出问题专项整治。为加大对失信违法行为的惩戒力度,规范市场主体的从业行为,现将湖南省铁工建设集团有限公司等13家企业、赵薇等36名个人列入工程建设项目招投标突出问题专项整治第一批失信行为“黑名单”并予以通报。通报名单中的企业和个人,为了谋取自身利益,有的相互串通投标报价围标串标,有的以行贿方式获取工程项目,有的出借或者挂靠资质,有的中标后将工程项目转包、违法分包。这些违法违规行为,严重损害守法经营者利益,扰乱市场竞争秩序,破坏营商环境,败坏社会风气,影响经济社会健康发展。对这些企业和个人,必须严格按照有关规定实行联合惩戒,在惩戒期限内(自发布之日起一年内)限制其从事招投标活动,取消享受财政补贴资格,强化税收监控管理,提高贷款利率,让失信违法者“一处违法、处处受限”,付出应有的代价。
维护工程建设项目招投标市场秩序,是监管部门和市场参与者的共同责任。各监管部门要切实履职,加大对工程建设项目招投标违规违法行为的惩处力度,发现一起,查处一起,对那些肆无忌惮、严重扰乱招投标市场秩序、专项整治期间顶风作案、人民群众反映强烈的企业和个人,要坚决纳入黑名单,予以通报曝光,实施联合惩戒,涉嫌犯罪的,依法移送司法机关追究刑事责任。参与工程建设项目招投标的市场主体、中介机构、评审专家要进一步增强法律意识,做到尊法、学法、守法、用法,自觉抵制各种投机取巧、弄虚作假、徇私舞弊、违法乱纪行为,共同营造公平竞争、诚信守法的市场环境。社会各界和广大人民群众要加强对工程建设项目招投标的监督,发现问题,及时举报,努力形成全社会齐抓共管的良好氛围。
附件:



湖南省工程建设项目招投标突出问题专项整治工作办公室
2020年6月15日
编辑:邓骄旭

标准
A