湖南省重点培育35个道地药材品牌,包括湘莲、百合、玉竹、枳壳(实)、杜仲、黄精、茯苓、山银花等。
但这些中药材的种植区域如何布局,一直备受业界关注。
11月25日,省中医药管理局联合省自然资源厅、省农业农村厅、省林业局、省药品监管局共同发布《湖南省道地药材种植区域推荐指南(第一批)》(以下简称《指南》),重点聚焦黄精(多花黄精)、玉竹、枳壳(酸橙)三种道地药材,更是推出了相关的小程序,帮助有需要的朋友“一键解锁”如何选址!

这波全国首创的智慧操作,有何来头?如何操作?记者联合省中医药管理局相关人士予以梳理。
相关人士指出,此次发布的《指南》,是全国首个由多部门协同编制的省级道地药材种植区域推荐指南,是贯彻落实《国务院办公厅关于提升中药质量促进中医药产业高质量发展的意见》和《湖南省促进中医药产业高质量发展的若干措施》的重要举措。
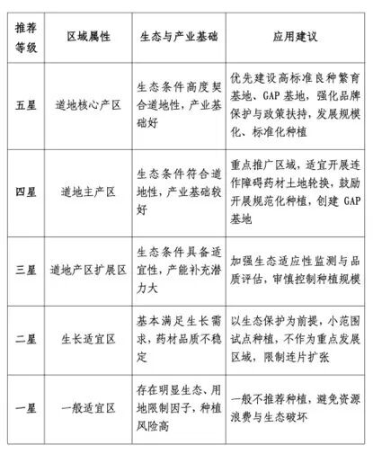
记者梳理发现,《指南》首期重点聚焦黄精(多花黄精)、玉竹、枳壳(酸橙)三种“湘九味”道地药材,创新采用“双模型耦合”技术建立五级适宜性评价体系。
通俗地说,便是把评价结果从“五星”(道地核心产区)到“一星”(一般适宜区)呈梯度划分。
其中,“五星区域”推荐建设高标准良种繁育基地和 GAP(中药材生产质量管理规范)基地,强化政策扶持与品牌保护。倘若是“一星区域”,则意味着原则上不推荐种植该种药材,以避免资源浪费与生态风险。

实现层层分级,背后必有翔实且权威的数据支撑。对此,省中医药管理局相关负责人予以介绍。湖南省第四次全国中药资源普查实现了对全省122个县级行政区域的全覆盖,通过分层抽样和系统抽样科学调查了全省中药资源的种类、分布以及生产现状。
省中医药研究院相关科研人员介绍,《指南》的编制依托湖南省第四次中药资源普查一手数据,结合气候、土壤、地形等 84 项生态环境因子及国土空间规划,经过多轮专家和用户论证,基本原理与技术方法科学严谨。
选址的等级分好了,那么如何让政府、种植户、企业对此有更好的感受?答案,便浓缩在了一个智慧的小程序。
省中医药管理局相关负责人告诉记者,数字化服务体系的构建成为本次《指南》一大亮点。《指南》创新打造“一库一图一个微信小程序”服务矩阵,实现对政府、种植户、企业的精准赋能。

扫描上方的二维码进入小程序,不同需求的主体均可得到适合自己的数据反馈、等级推荐。
具体说来,政府管理部门依权限及程序可通过“区域-品种”双向查询数据库,科学规划产业布局,让决策有了更有力的支持。
种植户打开微信小程序,即可完成地块定位、查看推荐等级及获取专家在线指导等服务。
对于企业而言,企业则能借助平台开展基地选址评估、原料溯源与供应链优化,全链条提升产业效能,为中药全产业链质量追溯提供了可落地的地方实践范本。
“不过,《指南》推荐等级分级仅供决策参考,落地实际应用,还需要结合地块生态环境、技术条件情况综合判断。”有业内人士看来,大数据智慧支持加上实地考察判断后,这对于我省今后科学规划种植布局,提升湘产道地药材品质,推动中药产业规范化、规模化、品牌化发展等方面,大有裨益。
“我们还将建立动态更新机制,根据资源变化监测数据、国土空间规划与政策法规等调整情况,按年度进行科学评估与版本迭代,不断提升《指南》的准确性。”该负责人表示,所有更新将通过微信小程序发布,以实现《指南》的动态持续优化。
“可以预见的是,《指南》的发布,将为‘湘九味’品牌建设注入新动能,为中医药全产业链总产值2030年突破2000亿元的目标夯实种植端基础,助力中医药强省建设迈出坚实步伐。”省中医药管理局主要负责人说。
编辑:邓骄旭

标准
A