为应对新冠肺炎疫情,近期,多地相继公布了延迟开学、复工的通知,除一些涉及保障公共事业运行必需、疫情防控必需、群众生活必需以及其他涉及重要国计民生的相关企业外,许多企业均适当延迟了复工时间。
多地发布的通知要求,各大高校、普通中小学、幼儿园开学时间也根据疫情防控需要作出相应调整。在通知表明的日期前,学校不得组织学生返校和开展任何形式的线下集中教学活动和集体活动。各级各类培训机构未经批准均不得开展培训活动等等。

身处疫区的湖北省
复工:29日,湖北省省长王晓东在湖北省政府新闻发布会上透露,经省防控指挥部研究决定,全省各类企业复工时间不早于2月13日24时。
开学:湖北省各类学校延期开学,具体开学时间视疫情防控情况确定。
武汉市:此前,武汉市教育局发出《关于延迟2020年春季开学时间有关工作的通知》,延迟全市中小学、市属大中专院校2020年春季开学时间。具体开学时间将视武汉市新冠肺炎疫情发展和防控情况,请示上级同意后另行通知。
2月10日前,各单位严格按照要求,做好假期各项工作。2月10日开始,各区教育局组织辖区中小学、中职学校,按照教学计划安排,开展在线课程教学(方案另发)。
人口密集的北上广
北京市
复工:31日,北京市政府发布通知,明确提出:在2020年2月9日24时前,本市行政区域内疫情防控必需(药品、防护用品以及医疗器械生产、运输、销售等行业)、保障城市运行必需(供水、供电、油气、通讯、市政、市内公共交通等行业)、群众生活必需(超市卖场、食品生产和供应、物流配送、物业等行业)、重点项目建设施工以及其他涉及重要国计民生的相关企业应当安排职工正常到单位上班。
开学:北京大中小学幼儿园延迟开学,暂停各类校外培训机构所有线下课程和集体活动,恢复时间将根据北京市疫情防控工作情况另行通知。
上海市
复工:27日,上海市人民政府宣布,上海市区域内各类企业不早于2月9日24时前复工。
开学:上海各级各类学校(高校、中小学、中职学校、幼儿园、托儿所等)2月17日前不开学。具体开学时间,将视相关疫情防控情况,经科学评估后确定。
广东省
复工:为有效减少人员聚集,阻断疫情传播,各类企业复工时间不早于2月9日24时。
开学:广东中小学、幼儿园2月17日前不开学,大专院校、中职学校、技工院校2月24日前不开学。

图片来源:网站截图
其他省份
山东省
复工:省内各类企业不早于2月9日24时前复工。该省还发布紧急通知,暂停商品房集中销售活动。
开学:山东延迟学校开学时间,普通中小学、幼儿园开学时间不早于2月17日,高等学校等开学时间不早于2月24日。
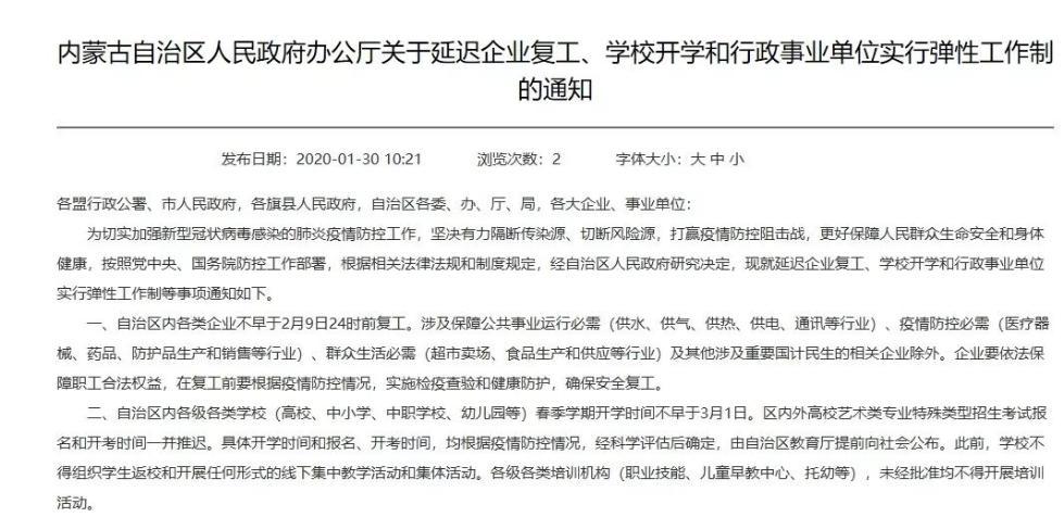
内蒙古自治区
复工:各类企业不早于2月9日24时前复工。
开学:自治区内各级各类学校(高校、中小学、中职学校、幼儿园等)春季学期开学时间不早于3月1日。区内外高校艺术类专业特殊类型招生考试报名和开考时间一并推迟。具体开学时间和报名、开考时间,均根据疫情防控情况,经科学评估后确定,由自治区教育厅提前向社会公布。

图片来源:网站截图
安徽省
复工:安徽省内各类企业不早于2月9日24时前复工。
开学:安徽省内各级各类学校(高校、中小学、中职学校、技工院校、幼儿园、托儿所等)延期至2月17日之后开学。具体开学时间,将根据疫情防控情况,经科学评估后确定,并提前向社会公布。
云南省
复工:省内各类企业及建设工程项目不早于2月9日24时前复工。
开学:云南省内高校、中小学、中职学校、幼儿园、托儿所等学校和培训机构,延期至2月17日之后开学。具体开学时间,将根据疫情防控情况,经科学评估后确定,并提前向社会公布。
江苏省
复工:江苏省内各类企业不早于2月9日24时前复工。
开学:各级各类学校(高校、中小学、中职学校、幼儿园、托儿所等)2月17日前不开学。具体开学时间,将视相关疫情防控情况,经科学评估后确定,届时将由省教育部门提前向社会公布。

图片来源:网站截图
黑龙江省
开学:各类幼儿园在2月17日前不得开园,具体开园时间由黑龙江省教育厅另行通知;普通中小学(含民办)和中等职业学校(含民办)暂按原定的3月2日开学时间执行;普通高等学校3月1日以后开学。同时,技工院校也将推迟开学,职业培训机构延缓举办各类职业培训活动。
吉林省
复工:全省各类企业不早于2月2日24时前复工。
开学:全省高等学校、中小学(含中职学校)、幼儿园推迟开学,不组织学生提前返校,具体开学时间按照教育部有关规定和疫情防控形势再行确定。各校坚持“一校一策”研究制定推迟开学工作方案,科学合理调整教学计划。
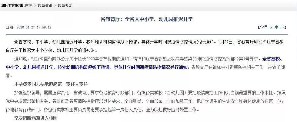
辽宁省
开学:辽宁省高校、中小学、幼儿园推迟开学,校外培训机构暂停线下授课,具体开学时间视疫情防控情况另行通知。

图片来源:网站截图
河北省
开学:全省所有大中专院校、中小学、幼儿园春季学期推迟开学,开学时间另行通知。各级各类学校及幼儿园在开学日期确定前,一律不得擅自提前开学,一律不得组织学生返校,严禁组织学生集体补课,不得举办任何聚集性活动。
天津市
复工:全市在建建筑工地,除因施工安全需要不能停工的和涉及疫情防控必需、抢险、抢修项目以外,一律推迟开复工时间。具体开复工的时间,按照市突发公共卫生事件应急响应和市统一部署安排,另行通知。
开学:全市大中小学、幼儿园2020年春季延期开学,开学时间另行通知。同时,暂停全市校外培训机构线下培训活动。
河南省
开学:河南全省各级各类学校和幼儿园推迟开学,具体开学时间视疫情形势另行通知。同时,2020年河南省普通高校招生艺术专业省统考音乐和舞蹈类面试延期进行。
浙江省
复工:省内各类企业不早于2月9日24时前复工。
开学:省内各级各类学校(高校、中小学、中职学校、幼儿园、托儿所等)延期至2月17日之后开学。具体开学时间,将根据疫情防控情况,经科学评估后确定,并提前向社会公布。

图片来源:网站截图
山西省
开学:推迟全省大中小学和幼儿园春季学期开学时间,具体开学时间,将根据疫情防控形势另行通知。
陕西省
开学:推迟全省中小学幼儿园(含看护点)春季学期开学时间,具体开学时间根据疫情防控趋势另行通知。
宁夏回族自治区
开学:各地大专院校、中小学、幼儿园将推迟开学,具体时间由教育部门另行通知,以有效减少人员聚集,阻断疫情传播。
青海省
暂无
新疆维吾尔自治区
开学: 推迟各级各类学校(幼儿园)2020年春季学期开学时间,具体开学日期根据疫情防控情况另行通知。
西藏自治区
暂无
四川省
开学:全省中小学幼儿园、各高等学校春季学期开学时间,根据疫情防控形势另行通知。
此外,推迟四川省内高校特殊类型招生校考原定于2月份举行的校本部考点考试,以及四川省外高校原定于2月7日至15日在成都市举行的艺术类专业校考考试,具体开考时间另行通知。

图片来源:网站截图
重庆市
复工:重庆市行政区域内各类企业复工、复产时间不得早于2020年2月9日24时。
开学:重庆市中小学幼儿园,延迟春季学期开学时间,具体开学时间另行通知。各市内高校延迟春季开学时间,具体开学时间由各高校研究,报市教委备案后执行。
贵州省
开学:贵州调整全省春季开学时间,原定的全省中小学春季开学时间调整到2月下旬,具体开学时间另行通知;省内高校、职业院校、幼儿园春季开学时间另行通知。
福建省
复工:省内企业已开工的继续稳产,减少工人流动。其他企业要根据自身情况不早于2月9日24时前复工。
开学:推迟全省大中小学幼儿园2020年春季学期开学时间。从目前情况看,春季开学时间预计要推迟到2月16日之后,具体时间仍需根据疫情发展情况进行综合研判确定。
江西省
复工:江西省区域内各类企业不早于2020年2月9日24时前复工,本通知印发前已开工的企业,要严格落实各类防护措施,尽量减少人员流动。
开学:全省各级各类学校春季学期2月17日前不得开学(具体开学时间将根据疫情防控形势研判后另行通知)。

图片来源:网站截图
广西壮族自治区
开学:各地教育行政部门、高等院校、中小学校和幼儿园要做好延迟开学预案,延迟开学将视疫情发展情况另行通知。
海南省
开学:海南省各市县教育管理部门和各级各类学校做好开学前的准备,特别要提前做好延迟开学的预案。此外,取消高三提前一周返校,推迟幼儿园开园。
甘肃省
开学:甘肃省教育厅于近日表示,要做好全学段不能正常开学的预案,并做好开学不能返回湖北学生的预案。
湖南省
开学:湖南省要求各级教育行政部门、各级各类学校要密切关注疫情发展情况,提前对春季开学有关情况做出科学研判,做好开学疫情防控工作预案,必要时对学校教学安排及相关工作做出调整。
28日,有消息称湖南省长沙市有些地方的中小学生寒假开学时间将延迟到2月17日。湖南省、长沙市教育主管部门表示,延迟开学时间正在审批。
编辑:邓骄旭

标准
A