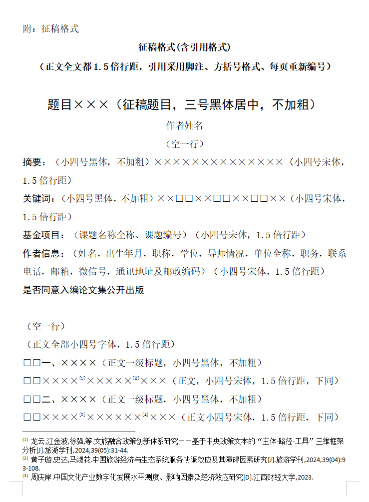
01 会议主题 讲好濂溪故事,坚定文化自信。 02 会议时间地点 2024年10月 湖南省永州市道县、 永州市零陵区湖南科技学院 03 会议主办单位 湖南省政协文教卫体和文史委、永州市政协、湖南科技学院 04 征稿参考选题 1.周敦颐哲学思想 2.周敦颐伦理思想 3.周敦颐政治思想 4.周敦颐天道思想 5.周敦颐人道思想 6.周敦颐政道思想 7.周敦颐教育思想 8.周敦颐廉洁思想 9.周敦颐与传统文化 10周敦颐与湖湘文化 11.周敦颐与湖湘学派 12.周敦颐与理学诸子 13.海外周敦颐与儒学(理学) 14.“第二个结合”(马克思主义基本原理与中华优秀传统文化相结合) 15.“双创”(中华优秀传统文化创造性转化、创新性发展研究)研究 16.传统文化与科技融合 17.传统文化与旅游融合 18.传统文化与乡村振兴 19.周敦颐生平 20.永州/道县文化和旅游发展 21其他相关选题 05 征稿对象 海内外专家学者、博硕士及本科学生、政协委员、政协工作者及其他社会人士。 06 征稿截止时间 即日起至2024年9月20日 07 征稿联系方式 联系人及联系电话:13574696031(姚先林) 18670413189(刘旸沛筠) 电子邮箱:hnkjlywh@163.com 08 征稿要求 征稿应为未公开发表的作品,可以是学术论文、调研报告、智库报告等,应政治导向正确、史实客观准确、符合学术规范,具有较高学术价值或应用价值,字数5000字以上,20000字以内。 09 其他重要事项 1.本次会议不收取任何会费。 2.征稿将组织评审,评出特等奖、一等奖、二等奖、三等奖和优秀奖若干,并为获奖者颁发证书和一定奖金。 3.组委会将邀请部分作者参加会议并作交流发言,受邀作者往返交通、住宿、餐饮费用由主办方承担。 4.本次征稿相关成果拟向相关省市政协提交联名提案。 5.本次征稿拟公开出版论文集,请参考征稿格式在文中说明是否同意入编论文集公开出版。 6.会议将遴选部分作者作为湖南省社科研究基地“湖南省濂溪学研究基地”和相关学术组织的兼职研究人员或特聘专家,并颁发聘书。 7.本次征稿入围、评奖、入编、刊发及学术报告交流等全过程,组委会和与会人员共同承诺不泄密。作者享有其稿件的一切著作权,但须保证论文的原创性,不涉及侵权、剽窃、学术不端等行为。
周敦颐遗迹遗址地政协协商协作会议筹备组
2024年7月31日


编辑:王妙婷

标准
A